Techno-Feudals
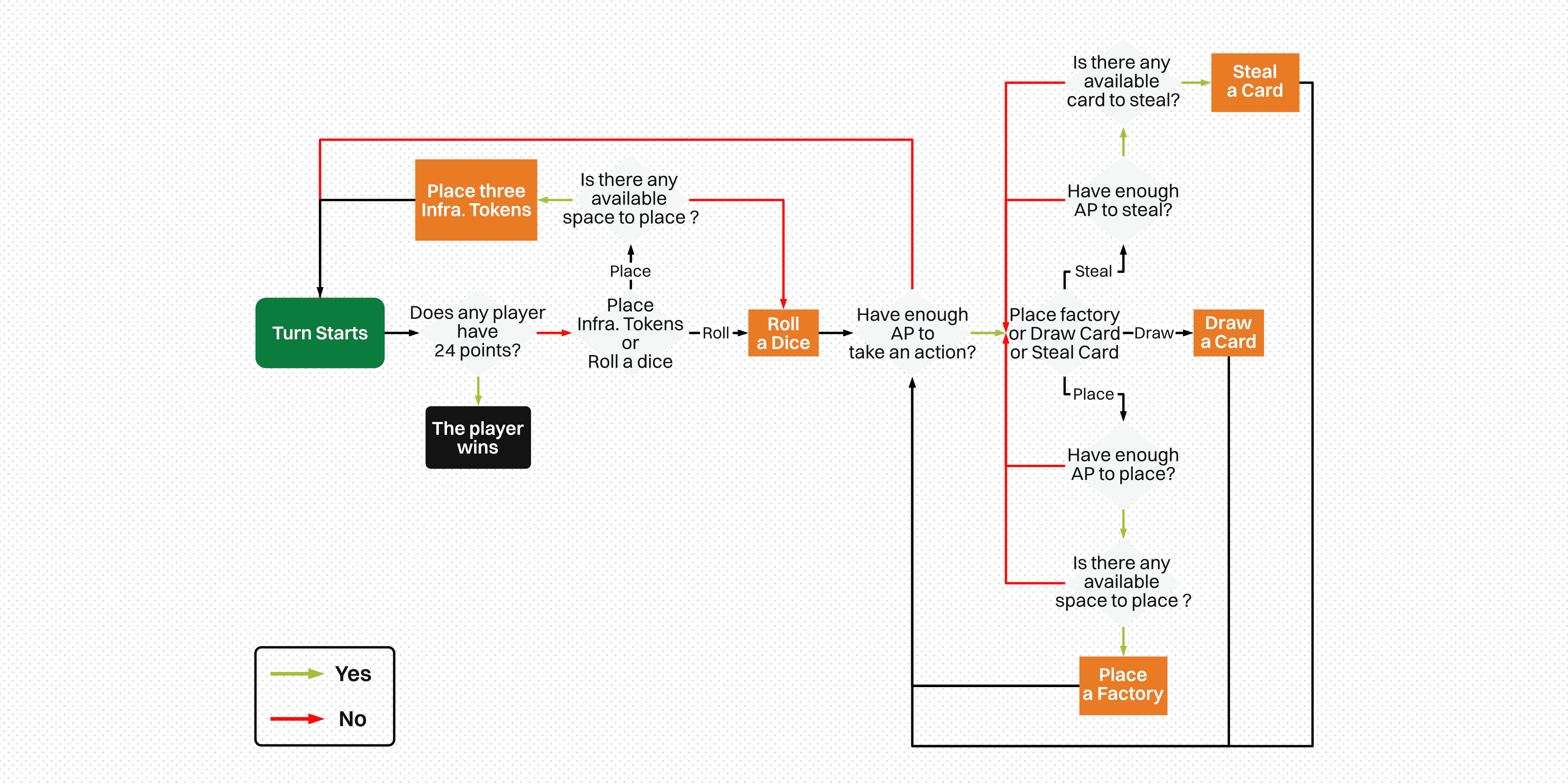
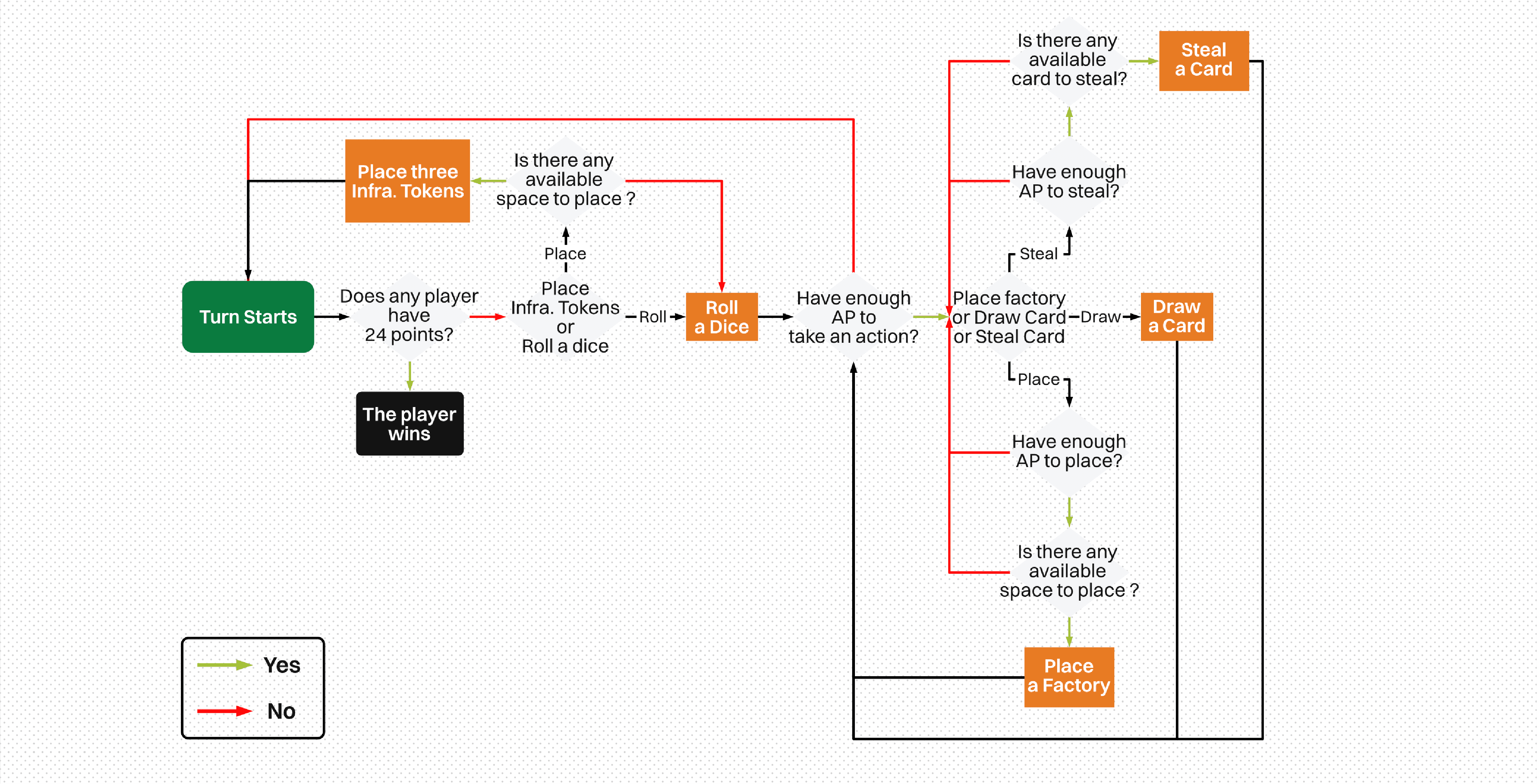
Techno-Feudals is a competitive company management board game. During the game, players assigned to pseudo-companies try to expand their infrastructure network and production capacity by occupying lands. Beyond the competition, the game challenges players to make data-driven decisions within complex systems. Players must consider not only their own gains but also other factors such as environmental impacts and the startegies of other stakeholders. In other words, the game equips its players with the ability to see the big picture.
source
Master's Thesis
DELIVERABLES
Engaging Gameplay Mechanics Playtest Sessions High Quality Prototypes
Year
2026
Role
Game Designer / Researcher







